facebook pixel

Real-time Object Detection with Edge Processors and TensorFlow

In recent years, the demand for real-time object detection has skyrocketed, with applications ranging from autonomous vehicles to surveillance systems. While traditional approaches require high computational power and cloud connectivity, advancements in edge processing and deep learning frameworks like TensorFlow have made real-time object detection possible directly on edge devices.

Edge processors are becoming increasingly popular for object detection tasks due to their ability to process data locally without requiring communication with a centralized server or cloud. This can provide faster response times and better privacy, since the data is processed and analyzed locally rather than being sent to a remote server. Object detection is a common application for edge processors, as it involves analyzing video or image data to identify objects within the scene. There are several edge processors that can be used in AI projects to perform inference tasks locally on the edge devices.They are NVIDIA Jetson Series , Google Coral Edge TPU , Raspberry Pi , Intel Movidius Neural Compute Stick (NCS) etc.

wifi
crypto

TensorFlow, an open-source machine learning framework developed by Google, provides several tools and APIs for object detection. It has gained immense popularity and has become one of the most widely used tools for building and deploying machine learning models. TensorFlow provides a comprehensive ecosystem for developing and training various types of neural networks, including convolutional neural networks (CNNs), recurrent neural networks (RNNs), and transformers.

SELECTING THE EDGE PROCESSORS

Real-time object detection using edge processors and TensorFlow involves deploying a pre-trained object detection model on an edge device capable of running TensorFlow. For this, selecting the correct edge processor plays a crucial role. Selecting the right edge processor involves considering various technical factors to ensure it meets the specific requirements of your application. Here’s a summary of the key steps:

  1. Define Application Requirements: Understand the tasks, processing power, memory, and connectivity needed for your application.
  2. Performance and Processing Power: Assess CPU/GPU capabilities, clock speed, and the need for specialized AI accelerators.
  3. Memory and Storage: Check available RAM and storage to handle data and model size.
  4. Energy Efficiency: Evaluate power efficiency for battery-powered or low-power applications.
  5. Size and Form Factor: Consider the physical size and form factor to fit your target device or deployment environment.
  6. Connectivity Options: Check for required interfaces (Wi-Fi, Bluetooth, etc.) for communication.
  7. Operating System and Software Support: Ensure compatibility with necessary software libraries and frameworks.
  8. Development Environment and Tools: Look for available development tools and support.
  9. Longevity and Availability: Consider long-term availability and support.
  10. Cost and Budget Constraints: Balance technical requirements with budget limitations.
  11. Evaluate Performance on Prototype: Test shortlisted processors with a prototype.
  12. Support and Community: Research manufacturer support and community resources.
  13. Scalability and Future Expansion: Check if the processor can scale for future needs.
  14. Security Features: Consider security measures for sensitive applications.
  15. Environmental Conditions: If necessary, opt for processors designed for harsh environments.

By following these steps, you can make an informed decision and select the most suitable edge processor for your application’s success.

USE OF TENSORFLOW AND TRAIN THE MODEL

Once you have selected an edge processor that meets your application’s requirements, the process of using TensorFlow on the edge device involves the following steps. They are,

  1. Install TensorFlow on the Edge Device: Install TensorFlow on the edge processor using the appropriate method for the device’s platform. This may involve using pip or other installation methods specific to the platform.
  2. Choose an Object Detection Model: Select a pre-trained object detection model compatible with TensorFlow. Choose a model that suits your application’s needs and is optimized for edge deployment.
  3. Convert Model to Edge-Compatible Format: If the chosen model is not already in a format compatible with the edge processor, convert it to TensorFlow Lite or another format supported by the edge processor’s inference engine.
  4. Prepare Input Data: Set up the input data pipeline on the edge device to feed image or video frames to the model for inference. Ensure the input data is in the appropriate format expected by the object detection model.
  5. Load the Model and Run Inference: Load the pre-trained object detection model onto the edge processor using TensorFlow’s inference APIs. For TensorFlow Lite models, use TensorFlow Lite Interpreter for inference, and for each incoming frame, run the model inference to detect objects.
  6. Post-processing and visualization: Process the model’s output to extract bounding boxes, confidence scores, and class labels of detected objects and then overlay the bounding boxes and class labels on the original frames for visualization purposes.
  7. Implement Real-Time Inference (Optional): If you require real-time object detection in a video stream, optimize the implementation for speed and efficiency. This may involve batching inference across multiple frames or utilizing hardware accelerators if available on the edge device.
  8. Fine-Tune Hyperparameters (Optional): Depending on the specific requirements of your application, you may need to fine-tune hyperparameters or model settings to achieve desired accuracy or performance.
  9. Deploy the Object Detection System: Deploy the object detection system on the edge processor in your target environment, ensuring it integrates seamlessly with other components of the application or system.
  10. Monitoring and Maintenance: Implement mechanisms for continuous monitoring and updates of the deployed object detection system and then monitor the system’s performance and apply any necessary updates or optimizations.
  11. Handle Edge Cases: Consider implementing error handling and edge cases to ensure the system is robust and reliable in real-world scenarios.
  12. Security Considerations: Implement security measures to protect the edge processor and the deployed object detection system from potential attacks or unauthorized access, especially if handling sensitive data.
  13. Testing and Evaluation: Test the object detection system thoroughly with real-world data to ensure it meets the desired accuracy and performance requirements.

By following these steps, you can successfully use TensorFlow for object detection on the selected edge processor and deploy the system in your target environment.

cryptt

Be sure to refer to the official TensorFlow documentation and resources for specific details on using TensorFlow with your edge device and object detection model.

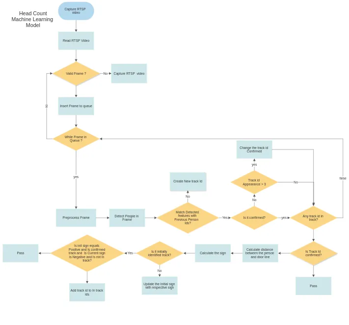
In SenzMate, we have worked in multiple use cases on realtime object detection with edge devices. Identifying the customers’ behaviour in the retail stores is one of the key projects, which has the purpose of creating a real-time monitoring platform that counts footfalls in an outlet using cameras embedded with AI technology. The system will update the web dashboard with real-time footfall counts and graphs, including separate graphs for entries and exits. There we used the Darknet framework to train the model.

As the first step, we get the images and annotate them using LabelImg. Then we should get the configuration file, which includes configurations that are configured according to the classes that we are training. Besides, we should gain the object names, which contain the list of training objects, and the object data, which contains the training image text path, the text image text path, the backup path, and the object name path. Using those things, the images should be trained. Finally, we are getting here a map value, which is an evaluation metric to evaluate the performance of the model. If that is a considerable value , convert the Darknet weights to TensorFlow or TensorRT to get the inference in application.

Once the model is trained, it can be deployed on an edge processor, which can run the algorithm in real-time to detect objects within a video or image stream. Like that, we can see how real-time object detection has happened using Edge processors and TensorFlow in such company projects. Through the below flow diagram, you can understand how we prepared the object detection model in the above-mentioned project.

cryptt

Overall, real-time object detection with edge processors and TensorFlow requires careful selection of hardware and pre-trained models, as well as effective model optimization and deployment strategies. With the right approach, however, you can achieve high-performance and accurate object detection on the edge.

If you require support for a similar project, please contact our team for a consultation. info@senzmate.com